上海科创教育优秀案例的启示 让创新基因在校园深度生长
在全球科创竞争日益激烈的背景下,一座城市能否保持长期活力,很大程度上取决于教育体系能否源源不断地培养出具备创新精神与实践能力的青年。上海科创教育优秀案例征集活动的揭晓,正式推出“10+70”案例经验,这不仅是一份成果清单,更像是一份可复制可推广的城市创新教育方案。透过这些案例,我们看到的是课堂形态的重构、教师角色的再造,以及学生学习方式的深刻变革。
“10+70”背后的意义 从示范到体系化复制
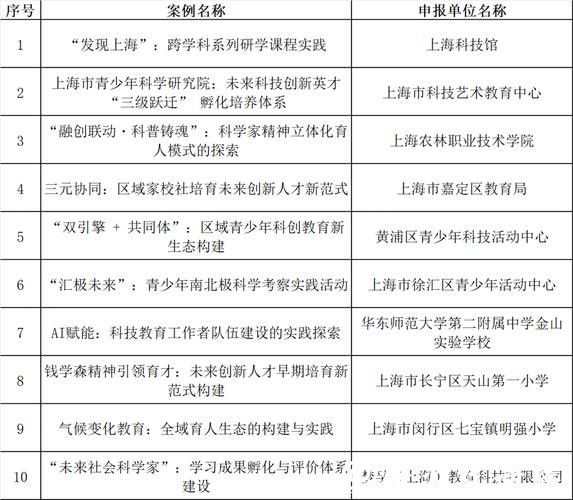
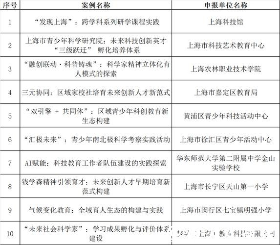
此次“10+70”科创教育优秀案例,并非简单的数量堆叠,而是经过层层遴选形成的10个示范性项目+70个具有推广价值的典型案例。前者承担方向引领与模式探索的功能,后者则更多聚焦在具体情境中的实践路径,形成从理念到操作的“组合拳”。这种布局的深意在于,通过少量高标杆树立愿景,再辅以大量可操作的实践模板,让不同区县、不同类型学校都能找到与自身发展阶段相匹配的参照物,从而实现科创教育的分层推进、梯度跃升。
从教育治理的角度看,“10+70”模式体现了上海在科创教育上的系统设计思维。一方面,以市级统筹设定总体目标与评价标准,确保方向不偏;又通过案例征集与经验推广,把学校、教师、社会机构等多元主体纳入共同建设的网络之中。这种自上而下引导与自下而上创新相结合的机制,使科创教育不再是少数名校的“专利”,而逐步转化为一项覆盖全市、兼具广度与深度的公共教育服务。
课堂重构 从学科教学走向真实情境
“上海科创教育优秀案例”的一个突出特点,是注重打通学科边界,将抽象知识放入真实情境中加以运用。例如,有中学围绕“城市碳排放与绿色生活”开展项目式学习:物理课讲解能源转换与功率计算,地理课分析城市空间布局与交通系统,信息技术课指导学生搭建数据可视化模型。最终,学生不仅完成了一份结构完整的数据报告,还面向社区提出减排建议,并通过线上平台发布。在这一过程中,知识不再是为考试而背诵的条目,而是解决问题的工具,学生的学习动机也随之发生质的变化。
与传统“科普活动日”不同,这类项目不会在一次展示后戛然而止,而是通过形式多样的课程模块嵌入日常教学。例如,有小学将科创教育融入劳动课程,设计“校园微农场智能管理”项目:学生需要学习传感器原理、编程控制浇灌系统,并通过数据反馈优化种植方案,看似简单的种菜实践,背后却是对数据思维、系统思维与工程思维的综合培养。这种将科创教育做“细”、做“长”、做“进课堂”的做法,正是“10+70”案例可以被复制推广的关键价值所在。
教师作为“设计者”与“合伙人” 角色被重新定义
科创教育的深耕离不开教师角色的重塑。在不少获选案例中,教师不再只是知识的传递者,而是项目的发起人、学习情境的设计师以及学生成长的“合伙人”。例如,一所普高在开展人工智能主题项目时,组建了由信息技术、数学、语文三门学科教师构成的跨学科团队:信息技术老师指导算法与编程,数学老师负责数据建模,语文老师引导学生撰写面向公众的科普说明与伦理思考。通过跨学科备课,教师一起打磨任务设计、评价标准与成果呈现方式,真正把课程变成协同创作。

更值得关注的是,部分区县已经形成了区级层面的“科创教育教研共同体”,通过公开课、案例研讨、课堂观摩等形式,推动优秀案例“从一个学校的经验变成一个区域的常态”。在这一过程中,那些被纳入“10+70”的项目不仅获得了曝光,更成为持续打磨与迭代的“示范课题”,不断吸收新的技术元素和教学理念,保持生命力与时代感。
学生成长为真正的“问题提出者”和“解决者”
从学生视角看,上海科创教育优秀案例最大的价值,在于帮助他们从被动学习者转变为主动探究者。不少案例反映,当学生被鼓励围绕校园生活、社区变化、社会热点提出问题,并在教师与社会资源支持下展开研究,他们往往能呈现出超出预期的创造力。例如,有初中团队聚焦“老街巷长者出行安全”问题,通过现场访谈收集需求,再用3D打印与简单电路搭建辅助装置原型,并通过问卷与回访不断改进。这个过程中,学生体验到的是完整的创新链条:发现问题—提出方案—验证效果—改进设计。
这类实践让“科创教育”不再等同于“参加竞赛”“做高精尖项目”,而是贴近生活、面向每一个学生的素养提升工程。哪怕只是一次简单的校园节水设计,也可以成为学生理解科学原理、训练表达能力和培养责任意识的综合平台。正是数量众多、扎根日常的“微创新”,构成了“70个案例”可大面积复制推广的基础,使更多普通学校能够“拿来即用、用后可改”。
校企协同与社会参与 打开科创教育的更大空间
在“10+70”案例中,许多项目体现了校企协同与社会参与的特征。一些科技企业以“公益导师”“技术支持方”的身份介入,为学校提供开放实验室、企业真实项目片段或数据场景,从而使课程内容与产业发展保持同步。有学校与创新企业共建“校园小型创客空间”,企业工程师定期到校指导学生团队完成无人车改装、智能家居设计等任务,缩短了课堂与行业前沿之间的距离。
与此社区、博物馆、科研院所等社会资源也在被系统地纳入科创教育生态。例如,某区以“城市更新与社区营造”为主题,联动街道办、规划设计单位和高校建筑学院,组织高中学生参与旧社区空间改造方案的前期调研与概念设计。学生不仅学习了基础空间规划知识,更在多方协商中理解公共决策的复杂性,这种跨界合作实践本身就成为一种面向真实社会的公民教育。

从案例到机制 让优秀经验真正“落地生根”

案例的公布只是起点,真正考验城市治理与教育智慧的,是如何让这些经验进入更多学校的日常运作。围绕“10+70”案例经验的复制推广,上海正在探索通过标准引领、资源平台与评价改革实现长效机制:一是提炼出可操作的课程包、项目任务书和评价量表,在全市范围内共享;二是打造线上资源库,让教师可以按学段、学科、主题搜索相应案例并进行二次开发;三是配套优化学校评价与学生综合素质评价,把创新实践、跨学科项目表现纳入重要参考,让一线学校有动力、有空间去开展科创教育。
可以预见,随着“上海科创教育优秀案例征集活动揭晓 ‘10+70’案例经验将复制推广”的持续推进,越来越多学校会在已有经验基础上进行本土化再创新,催生出新一轮更贴近育人需求的实践成果。当科创精神成为校园文化的一部分,当学生在解决真实问题中成长为具有科学素养与社会责任感的公民,这座城市的未来竞争力也将在悄然之间被重新定义。
施工趋势、技巧和新闻直接发送到您的收件箱